和瑞基因HIFI技术体系在食管癌早筛领域的研究刊登《自然》子刊

发表时间:2024-01-24 11:54


近日,南方医科大学南方医院蔡开灿教授与和瑞基因合作,围绕HIFI技术体系在食管癌早筛的应用开展研究,相关成果发表于《自然》子刊《Cell Death Disease》(IF=9)



该研究采用和瑞基因原研技术HIFI-prof(HIFI技术体系早筛平台),首次将全基因组测序与5-羟甲基化测序方法有机结合,采用液体活检方法进行食管癌早期筛查研究,筛查性能表现优于既往研究,为食管癌早筛提供了一条实操性强、易于转化的液体活检路线。同时,研究证实片段组学信号是癌症早期发生的特异性关键特征,相较5-羟甲基化信号,更加适用于在食管癌早期筛查的临床场景。


研究背景


食管癌的发病率和死亡率在全球癌症中占比很高,严重危害人体健康,尤其高发于中国,且缺乏早期症状表现。早期筛查和诊断是提高食管癌患者总体生存率的关键步骤。但是,作为标准诊断方法的内镜检查,因其侵入性强、医疗资源依赖度高而很难惠及广大筛查受众;另一方面,传统的血清学肿瘤标志物,如CEA、CA199等,检测灵敏度不及42%。因此,迫切需要性能优异、实操性强的食管癌早筛检测方法。


和瑞基因依托自主研发的原研技术HIFI-prof(HIFI技术体系早筛平台),首次将全基因组测序与5-羟甲基化测序方法有机结合,采用液体活检方法进行食管癌早期筛查研究,其筛查性能表现优于既往其他研究方法,为食管癌早筛提供了一条实操性强、易于转化的液体活检路线。


研究对象


本研究共计入组71名健康对照人群和100名年龄在50~70岁的食管癌患者,健康人群来自北京和福建的多个医疗体检中心,食管癌患者来自南方医科大学南方医院。其中,食管癌患者中0/I期癌症个体占50%,II/III/IV期癌症个体占50%。

图1:食管癌早期筛查研究设计


研究结果


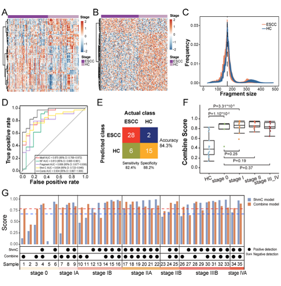
本研究在全基因组范围内比较了食管癌患者和健康人的5-羟甲基化特征差异(图2A),发现健康人与不同病理分期的食管癌患者具有显著不同的5-羟甲基化特征(图2B),且差异特征集中于启动子和基因本体区(图2C)。5-羟甲基化上调区域显著富集在启动子和1号内含子(图2D),并具有清晰特征(图2E)


图2:全基因组范围内5-羟甲基化特征


5-羟甲基化早筛模型能够清晰区分食管癌患者与健康人(图3A),且相应5-羟甲基化区域的基因功能与代谢通路也均与癌症相关(图3B),食管癌患者的5-羟甲基化图谱特征明显(图3C)。此外,5-羟甲基化早筛模型在内部(图3D)和外部(图3E)测试群都展现了优异的性能,具体来说,能够显著将健康对照组与病理I~IV期的食管癌患者进行显著区分(图3F)。


图3:5-羟甲基化早筛模型性能


全基因组测序结果显示,食管癌患者与健康对照在多种片段组学特征上均有明显差异(图4A、4B),比如食管癌患者的cfDNA片段大小具有更大的可变性和更短的中位长度(图4C)。HIFI模型将片段组学特征与5-羟甲基化特征进行结合,呈现出极其卓越的性能AUC=0.934(95% CI:0.867-1.000),灵敏度82.4%,特异性88.2%(图4D、4E)。更为重要的是,由于片段组学特征的加入,成功将病理0期食管癌患者与健康对照显著区分(图4F),证实片段组学特征是癌症早期发生的特异性关键特征,更加适用于在早期筛查的临床场景(图4G)


图4:HIFI模型性能


研究结论


随着测序技术的进步,无创液体活检的应用越来越广泛,而多组学分析可以提高癌症信号的检测准确性。作为一种简单有效的策略,和瑞基因原研技术HIFI-prof(HIFI技术体系早筛平台)被证实在食管癌早期筛查中表现优异,比既往研究结果具有更广泛的临床应用前景。


和瑞基因癌症早筛方案

作为民族科技企业,和瑞基因积极承接“十三五科技重大专项”,基于液体活检技术及高通量NGS测序平台,结合机器学习人工智能算法,研发出可自我迭代的癌症早筛底层通用技术体系 HIFI。该技术体系能够识别cfDNA中的癌症极早期预警标志物,具备多组学、多类别标志物检测能力,并作为新型早筛技术被 《中国抗癌协会癌症筛查科普指南》推荐:“在肝癌早筛中展现出重要价值,……在多癌种早期筛查上也显现出较好的应用前景” ,还被首个《中国肝癌早筛策略专家共识》推荐的肝癌早筛“金字塔”模式纳入。

依托以上自主研发的底层通用技术体系 HIFI,和瑞基因联合国家肝癌科学中心、南方医科大学南方医院等18家三级甲等医院共同发起,国家肝癌科学中心主任王红阳院士及南方医科大学南方医院侯金林教授牵头,共同启动了“全国多中心、前瞻性肝癌极早期预警筛查项目”(PreCar)。

基于上述研究成果,和瑞基因首先针对肝癌推出了全球首个经过万人前瞻性随访队列研究验证的临床级肝癌早筛产品“莱思宁®️”,完成了“从0到1”的突破。



随后,和瑞基因展开了“从1到多”的跨越,推出了一次性可筛查6大中国高危高发癌症(肺癌、食管癌、胃癌、结直肠癌、肝癌、胰腺癌)的多癌种早筛产品“全思宁®️”,是目前全球首个采用游离DNA(cfDNA)多维度全基因组测序(WGS)技术的多癌种早筛产品。



-end-

加入癌症早筛行业交流群,请关注公众号回复“进群”


健康中国,早筛先行

健康中国,早筛先行

--

早筛网公众号
地址:广州市黄埔区天泰路1号5A层

邮编:510000

早筛网(ZAODX Early Screening Network)是专注于疾病早期筛查的国际领先平台,致力于推动全球医疗体系从“以治疗为中心”向“以全民健康为中心”转型。我们秉承“预防是最经济最有效的健康战略”这一全球共识,积极倡导“早筛查、早诊断、早治疗”的健康理念,并融合传统医学“治未病”的智慧,助力全球范围内疾病的早期发现与干预。

作为一支真正国际化的专业团队,早筛网汇聚了来自全球的科学家、企业家、投资人、政策制定者、医疗机构从业者等利益相关方,共同践行“让全球大众平等享有健康筛查权利”的使命。我们与全球1000多家顶尖医疗机构、国际科研组织、专业协会、独立第三方实验室及科技创新企业建立了战略合作关系,共同推进健康筛查领域的全球学术交流、科研成果转化、行业协同发展与公众科普教育。

早筛网积极参与并支持世界卫生组织及各国公共卫生计划,携手全球合作伙伴构建创新筛查生态系统,为实现全球范围内重大疾病的早期预防与控制目标贡献力量。

关于早筛网
联系我们