揭秘ecDNA:近年来关注度激增的背后原因

发表时间:2023-11-27 19:52


相信很多人都有这样的疑问——为什么直到近年来,ecDNA才受到如此关注呢?


或许大多数读者并不了解,在1962年,科学家们就已经获得了第一张显示肿瘤细胞可能存在ecDNA的照片,并于1965年正式确认了肿瘤细胞中存在ecDNA(当时称为微型染色质小体minute chromatin bodies,这里的minute的发音是/mainju:t/,而不是/minit/)。



读到这里,你可能会产生疑问:为什么这样普遍的现象一直没有得到足够的关注呢?按理说,这几十年前的发现早就应该成为基础知识,被写入细胞学、遗传学等学科的教科书中。然而在我们本科甚至研究生的课堂上,相关知识却很少被提及。在肿瘤研究领域,尽管上世纪60年代后有持续的证据表明ecDNA携带原癌基因,但为什么却鲜有研究深入探讨为何在肿瘤演化中选择出现ecDNA以及它对肿瘤的意义呢?是因为ecDNA并不重要吗?实际上并非如此。


吴思涵较早期认为,新技术的涌现反而让科学家们忘记了思考一些最基本的问题。


提到研究原癌基因拷贝数,很多人首先会想到什么方法呢?


吴思涵表示,很可能大多数人的第一反应是:设计引物进行qPCR,或者干脆直接上测序。FISH?这么老旧且费力的方法,现在似乎已经被淘汰,只有在几十年前没有PCR和测序时代出生的人才会使用吧。


吴思涵教授也坦诚自己以前也曾有过这样的天真想法。没错,测序技术的发展使我们对基因组的研究精度提高,分辨率早已达到单碱基水平。但是,这种序列分辨率的提升却以空间分辨率的牺牲为代价——我们越来越难以理解测得的某一段序列究竟位于基因组的什么位置。


也许有人会跳出来,试图打破这种天真想法,说人类基因组早就被测序完毕,现在只需拿到测序数据,通过比对就能确定其在染色体上的位置。然而,我们要明白的是,人类基因组计划测序的是健康人的基因组,预设有46条染色体,不多不少。但是在肿瘤中,存在ecDNA,而在测序时并不关心这一点。因此,我们常常发现通过测序数据得到的基因扩增图谱只是显示了染色体上的一段区域,上面画有高低不同的曲线,代表该区域的扩增或缺失,但却没有人深究扩增的序列究竟扩增到何处,或者干脆默认为多个序列排列在同一条染色体上。

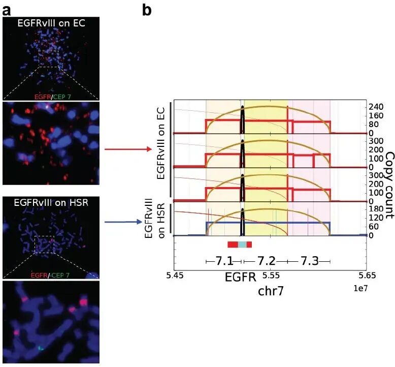
(如下图所示,ecDNA与HSR中的EGFRvIII基因,通过测序制作的图谱几乎一样,但通过传统的FISH方法却能揭示两者的空间定位不同。所以说,有时候得听听有经验的人的话。)


吴思涵教授表示,第二个未被重视的原因是,传统的肿瘤细胞系(established cell line)在过去几十年中成为了研究的主要对象。然而,我们的研究表明,这类多次传代的established cell line中,仅有40%是ecDNA阳性的,而在PDX模型中却高达90%。这说明,研究对象的“先天”不足,也可能导致ecDNA受到忽视。近年来,越来越多的科学家支持使用PDX或患者来源的细胞(PDC)进行研究,并指出established cell line存在各种缺陷。因此,未来可能会有更多的科学家加入研究ecDNA的行列。


还有一个可能的原因是技术的限制。研究ecDNA需要观察有丝分裂中期的metaphase核型。制备metaphase必须使用处于有丝分裂状态的细胞,因此无法直接在组织块中进行研究,必须先进行原代分离培养。而一旦使用传统的培养方案而非近年来推崇的无血清球培养方案,就可能转变为established cell line,有可能失去ecDNA。此外,制备metaphase的步骤也相对繁琐,并非每个人都愿意去完成。


综上所述,这些因素或多或少地导致ecDNA直到近年才受到足够的关注。随着我们对肿瘤研究方法的改进和对研究对象的重新审视,相信ecDNA在未来的癌症研究中将发挥越来越重要的作用。(内容来源:吴思涵教授)


ecDNA先驱华人科学家吴思涵教授开讲啦

时隔三年,我们再次有幸邀请到吴思涵教授进行演讲。在过去的三年里,吴思涵团队在ecDNA在肿瘤进化和药物耐药性中的作用的研究取得了令人振奋的进展。直播时间:2023年12月9日(周六上午),免费领取报名名额




日程表

       科学大咖演讲·上海嘉因生物

组织单位

     科学大咖演讲·上海嘉因生物


主办单位



联合主办单位

承办单位


主讲嘉宾

    科学大咖演讲·上海嘉因生物


吴思涵 教授

博士,美国德克萨斯大学医学中心(UTSW)助理教授。2009年本科毕业于中山大学生命科学学院,后进入中山大学中山医学院攻读博士学位。2014年赴美开展博士后研究工作,就职于Ludwig癌症研究所圣迭戈分所,并先后在美国加州大学圣迭戈分校医学院与斯坦福大学医学从事研究员工作。2021年获德克萨斯癌症预防与研究学院(CPRIT)资助,加入UTSW的儿童研究所,任职助理教授。吴博士长期从事肿瘤学研究,近年参与发现了肿瘤染色体外DNA(Extrachromosomal DNA,ecDNA)的结构与功能,在肿瘤基因组学与遗传学领域掀起新的研究热潮。其研究工作发表于Nature,Nature Genetics等期刊,并获邀为Nature Reviews Cancer,Annual Review of Pathology等杂志撰写综述。

主持人

        科学大咖演讲·上海嘉因生物

王程扬 博士

王程扬,上海嘉因生物联合创始人,UCLA生物信息学博士,上海市“科技创新行动计划”启明星。长期从事表观遗传学,空间转录组方面的研究。在国际顶尖期刊发表多篇论文,包括Nature, Nature Communications, The EMBO Journal ,Nucleic Acids Research 等杂志。

观看直播

        科学大咖演讲·上海嘉因生物

关注微信公众号

1.关注公众号小窗口回复“ecDNA”进行注册登记

2.分享本文至朋友圈/行业群截图给助理

即可获得免费观看门票

观众权益:

免费观看,限500名

②一次提问机会,限定时间


注意:直播后提供回看链接,请看现场Live!

合作媒体

        科学大咖演讲·上海嘉因生物

(排名不分先后)

特别鸣谢




特别鸣谢

图片


上海嘉因生物科技有限公司是以UCLA计算生物学博士王程扬为核心的,专门从事转录调控技术服务的高新技术企业。嘉因主要主要有两大事业部-表观遗传学事业部和空间转录组单细胞事业部。截止2023年中旬,公司已经协助客户在Nature,Cell等国际顶尖杂志发表论文近550篇。此外,嘉因生物在获得pre-A融资以后,正在大力开发表观遗传在临床方面的应用。



END


正在与早筛网同行的伙伴,期待与您携手为拯救生命而战!

正在与早筛网同行的伙伴,期待与您携手为拯救生命而战!

--

早筛网公众号
早筛医声公众号
地址:广州市黄埔区天泰路1号5A层

邮编:510000

早筛网是聚焦于健康筛查的学术交流和产业服务平台,以专业的报道推动中国医疗从“以治病为中心”转变为“以人民健康为中心”,以“预防是最经济最有效的健康策略”为方针,普及“早筛查、早诊断、早治疗”理念和中医“治未病”理念,旨在让疾病诊于早期从而得以被治愈。
关于早筛网
联系我们